您当前的位置:
首页
>
新闻动态
>
通知公告
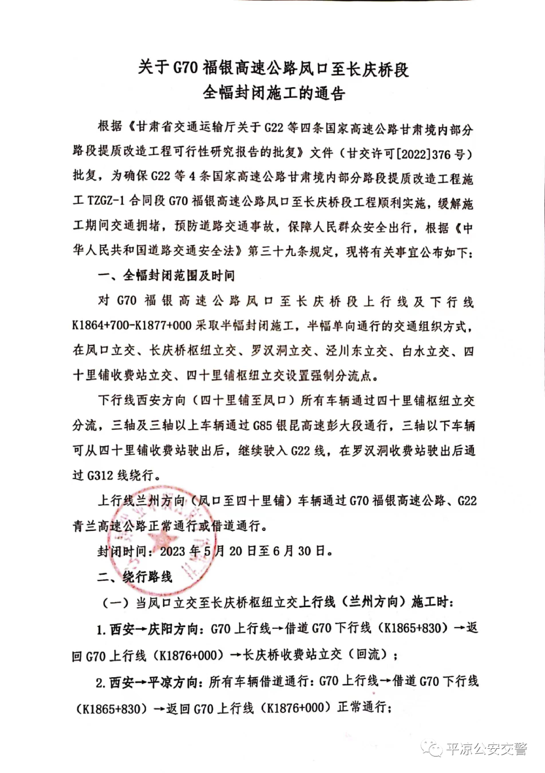
关于G70 福银高速公路凤口至长庆桥段全幅封闭施工的通告
责任编辑:景伟华
来源:平凉市公安局
时间:2023-05-16 11:38
上一篇:
平凉市公安局关于开通中、高考学生居民身份...
下一篇:
省委政法系统政治督察第一督察组进驻平凉市...
关于G70 福银高速公路凤口至长庆桥段全幅封闭施工的通告
时间:2023-05-16 11:38